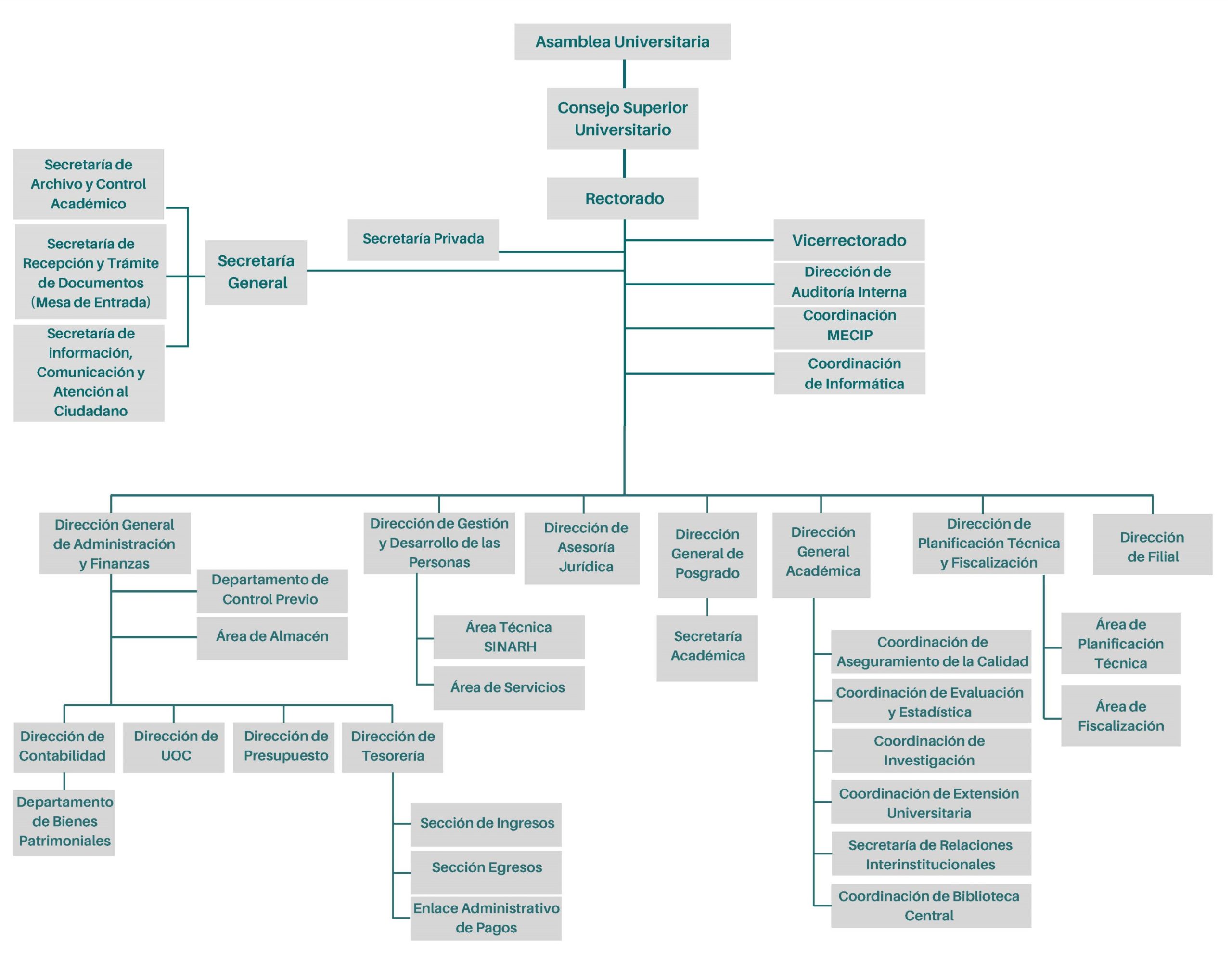
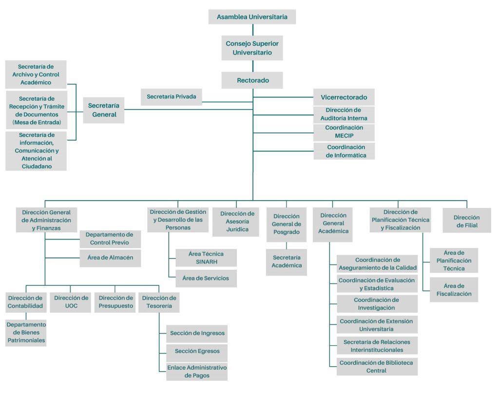
Organigrama de la
Universidad Nacional de Concepción
Toque o haga clic en la imagen para ampliar
Nuestro sitio web utiliza cookies para mejorar tu experiencia de navegación. Las cookies nos permiten personalizar el contenido, ofrecer funciones de redes sociales y analizar nuestro tráfico. Política de Privacidad